Circuits valvular radioes ,  Circuits ancient radioes , Circuitos antiguos valvulares , układy tranzystorowe zawór 

Este sitio gratuito esta auspiciado por "Los Restauradores de Argentina"

Circuitos

Planos

Diagramas

Para técnicos , Restauradores

Hobbistas , Amateurs , Novatos

Y todo aquel que desea buscar

circuitos antiguos ...

Buenos Aires - Argentina

Año 2000 - 2017- 2018

 

Atención

Este sitio y los siete capítulos restantes actualizan su contenido cada 24 horas  subiendo nuevos circuitos y esquemas

   

Podrás bajarte los circuitos y esquemas de radios antiguas a válvulas  , TV comerciales a válvulas y también a transistores , tocadiscos ,amplificadores , combinados , grabadores , auto radio , transmisores y algo mas...

( Usted esta en : circuitos parte dos)    - ( ver parte uno ) ( parte tres ) ( cuatro) (cinco) (seis) (siete)

 

Atención hora13 informa : Si usted baja circuitos de este sitio los mismos son para su uso personal , pero UD. No esta autorizado para copiarlos en otros sitios Web ; En tal caso solicite autorización mediante nuestros correos , tampoco le es permitido utilizar nuestro material  con fines de lucro en cualquiera de sus variantes , ante la duda consulte aquí

 

Si usted solo desea bajar circuitos radios marca Philips lo hace mucho mas rápido (aquí)   

 

     Si usted solo desea bajar circuitos radios marca General Electric lo hace mucho mas rápido (aquí)   

 

Si usted solo desea bajar circuitos de Autoradio antiguos lo hace mucho mas rápido (aqui)

 

 

Circuitos esquemas amplificadores tocadiscos 

Amplificador Alabama 100W valvular

Amplificador Collins modelo 356E-1

Amplificador Delta valvular modelo 274

Amplificador Marantz modelo 2

Amplificador Marantz modelo 5 

Amplificador Marantz modelo 2252  

Amplificador Marantz modelo PM55

Amplificador Marantz modelo ST440

Amplificador Tocadisco RCA

Amplificador Fisher valvular 20 W

Amplificador Fisher modelo 500 C

Amplificador Fender Silverface

Amplificador Fender Bassman 135 w

Amplificador Dynaco Mark dos

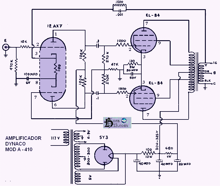
Amplificador valvular Dynaco modelo A 410

Amplificador RCA valvular 30 W

Amplificador  RCA Victor  modelo : AP4

Amplificador RCA Victor valvular

Amplificador  Audinac modelo CX 2000

Amplificador Winco con ECL82 

Amplificador Vieta Fisher

Amplificador UCOA modelo A36

Amplificador valvular 20 W

Amplificador  similar a tocadisco Emerson

Amplificador  25 W con EL34 y 6SN7

Preamplificador estereo con 2 12AX7

Preamplificador casero con 12AU7

Antiguo tocadisco con valvula 25L6 GT

Circuito  combinado estereo DELM Argentina

Circuito radio y tocadisco  marca RCA modelo U 46

Circuito tocadisco Imefon Carla , 50C5 12AV6 Y 35W4

Combinado Imefon Kombi con radio AM

Circuito combinado estereofónico Emerson

Combinado a transistores Panoramic

Combinado Ranser a transistores Modelo CE 411 T

Circuito tocadisco  Zenit modelo BP7F

Tocadisco Winco portátil de 9 volts

Mini tocadisco portátil dual a transistores años 60 y 70

 

Mas circuitos de amplificadores ( aqui

 

Circuitos esquemas Grabadores

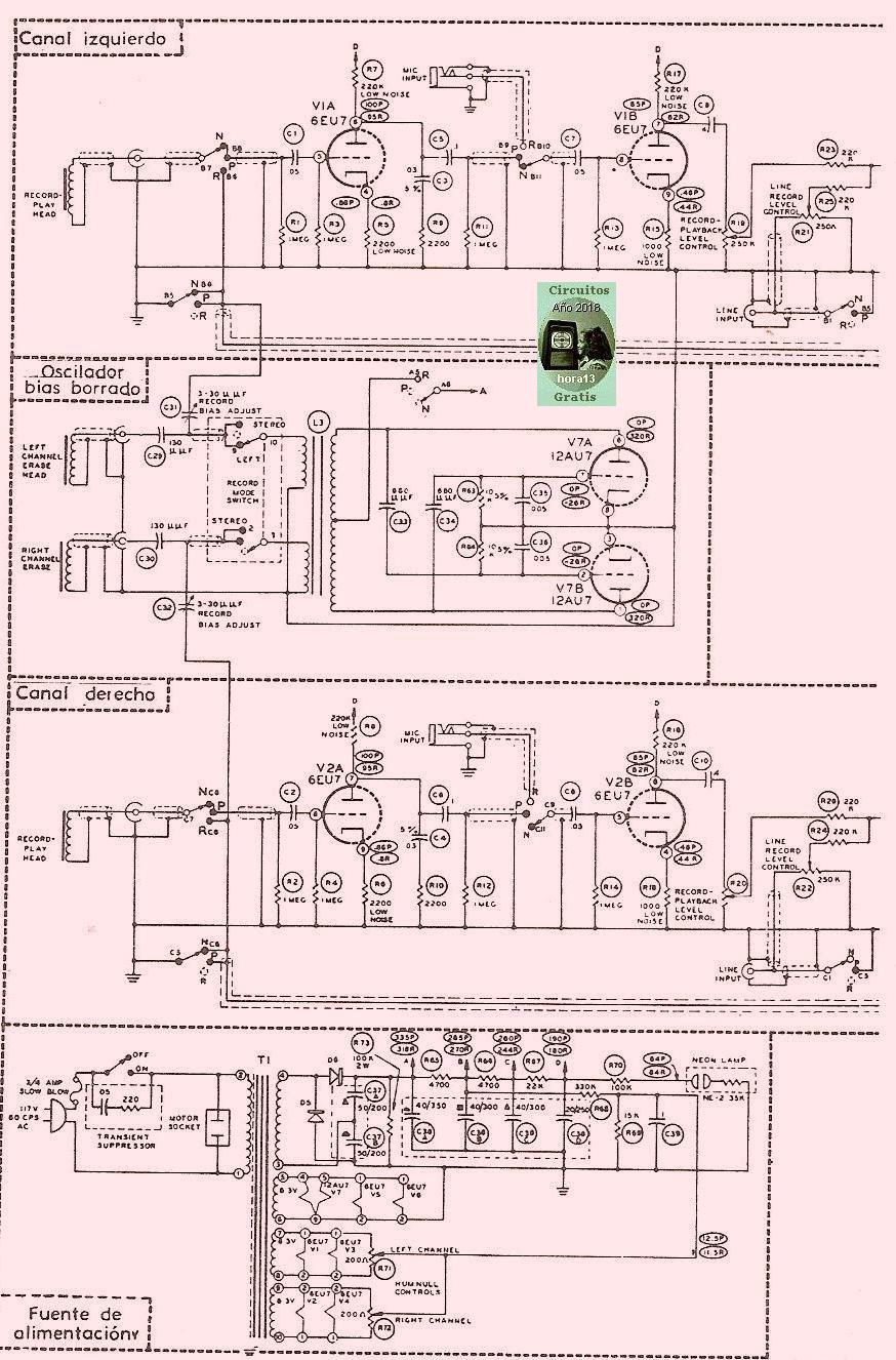
Grabador Ampex modelo PR-10-2 parte 1

Grabador Ampex modelo PR-10-2 parte 2

Grabador Ekotape modelo 500

Grabador Ekotape modelo 510

Grabador Geloso modelo G203 HF

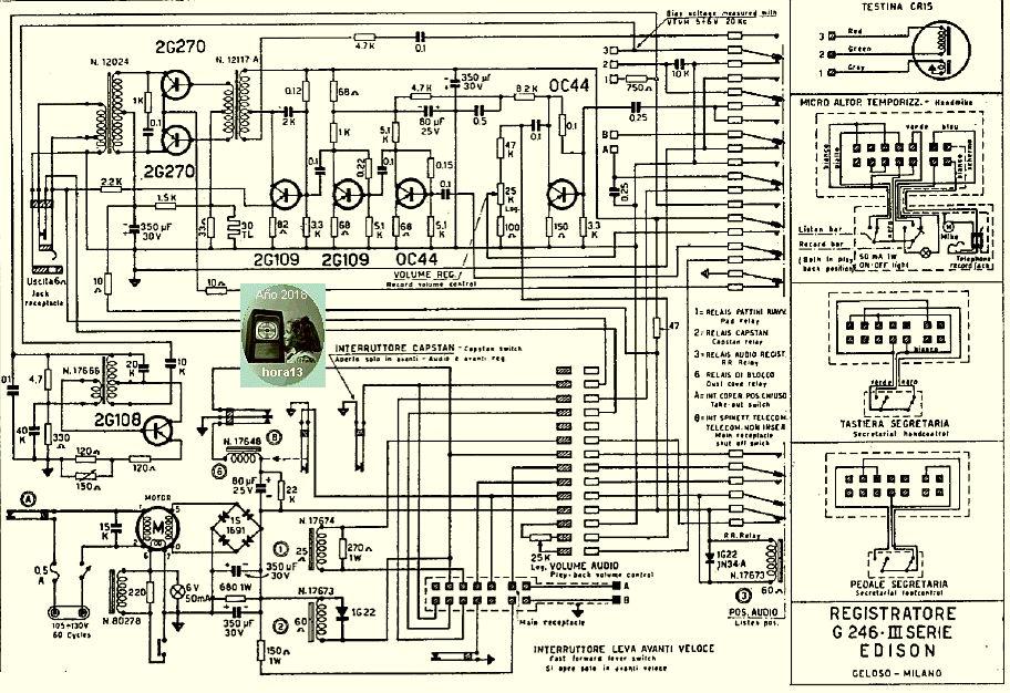
Grabador Geloso modelo 246

Grabador Geloso modelo 252

Grabador Geloso modelo 256

Grabador Geloso modelo G257

Grabador Geloso modelo 258

Grabador Geloso modelo G268

Grabador Geloso modelo G273 A

Grabador Geloso modelo 541

Grabador Geloso modelo 570

Grabador Geloso modelo 600

Grabador Geloso modelo 650

Grabador Geloso modelo 651

Grabador Heathkit modelo AD-22 parte1

Grabador Heathkit modelo AD-22 parte 2

Grabador Inter-Mark modelo Cipher V l l

Grabador Star Lite modelo RA 11

Grabador Westinghouse modelo  H-21 R

Grabador Westinghouse modelo  H-22 RS

Grabador Westinghouse modelo  H-25R

Grabador Westinghouse modelo  H-28R1

Grabador Winco modelo RQ 156 a transistores

Grabador  Winco a transistores 220 volts 

 

Circuitos esquemas radios

Radio Ambassador  etapa de salida

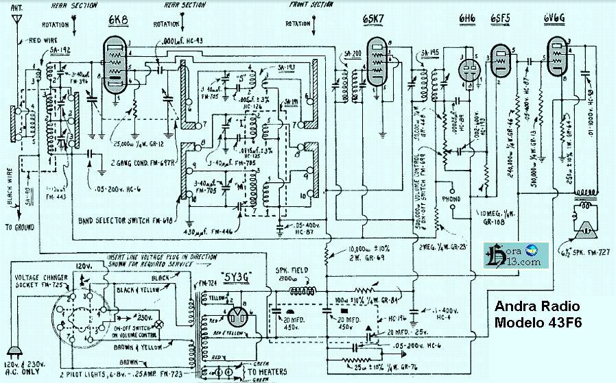
Radio Andrea modelo 43F6

Radio Andrea modelo 25G5

Radio Andrea modelo T16

Radio Andrea modelo UF6

Radio Adwater Kent modelo 155

Radio Atlantic modelo 276

Radio Atlantic modelo T 761

Radio Atlantic modelo T 765

Radio Atlantic modelo T 768

Radio Astor valvular modelo 15 T A

Radio Audiola valvular modelo C 16L

Radio Autovox valvular modelo RA7

Radio Avant Scene valvular  GB100

Radio BYE modelo TA5 1011

Radio valvular Campanela modelo 57 3D

Radio Colonial modelo 652

Radio Coucou Super Baby 46

Radio Douglas modelo 57

Radio Douglas a bateria 6 Volts

Radio Douglas  acumulador 6 Volts

Radio Douglas modelo 57 serie S

Radio Douglas modelo 1058

Radio Douglas con 50L6

Radio Ergos modelo 880

Radio Emerson modelo 547 A

Radio Fapesa  modelo R53

Radio  Fapesa a baterías 6 volts

Radio Ford Falcon Circuito , diagrama  modelo 952

Radio General Electric HP 600 al HP620

Radio General Electric valvular modelo GD52

Radio Howard modelo G26

Radio Howard modelo 920

Radio Invicta valvular Modelo 338

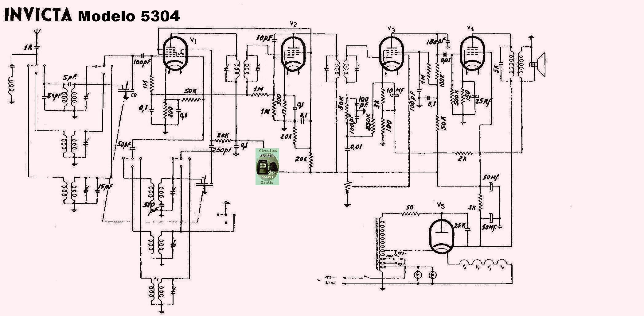
Radio Invicta valvular Modelo 5304

Radio Invicta valvular Modelo 5402

Radio Invicta valvular Modelo 6.490

Radio Invicta valvular Modelo RP13O

Radio Motorola 58A11

 

Radio Motorola para auto todos los modelos

Radio Noblex Carina Mod - TN2 F

Radio Noblex Berna etapa de audio

 

Mas circuitos radios Noblex (aqui tomo uno)

Radio Hitachi modelo TH59

Radio Iberia valvular  modelo B72

Radio Iberia valvular modelo 541 Heraldo

Radio Iberia valvular modelo 3542 Hidalgo

Radio Iberia valvular modelo H 8651

Radio Iberia valvular modelos B252 y AB 2053

Radio IberiaTransistor modelo RP 120

Radio IberiaTransistor modelo RP 230

Radio IberiaTransistor modelo TG 371

 

Mas circuitos marca Iberia tomo cinco 

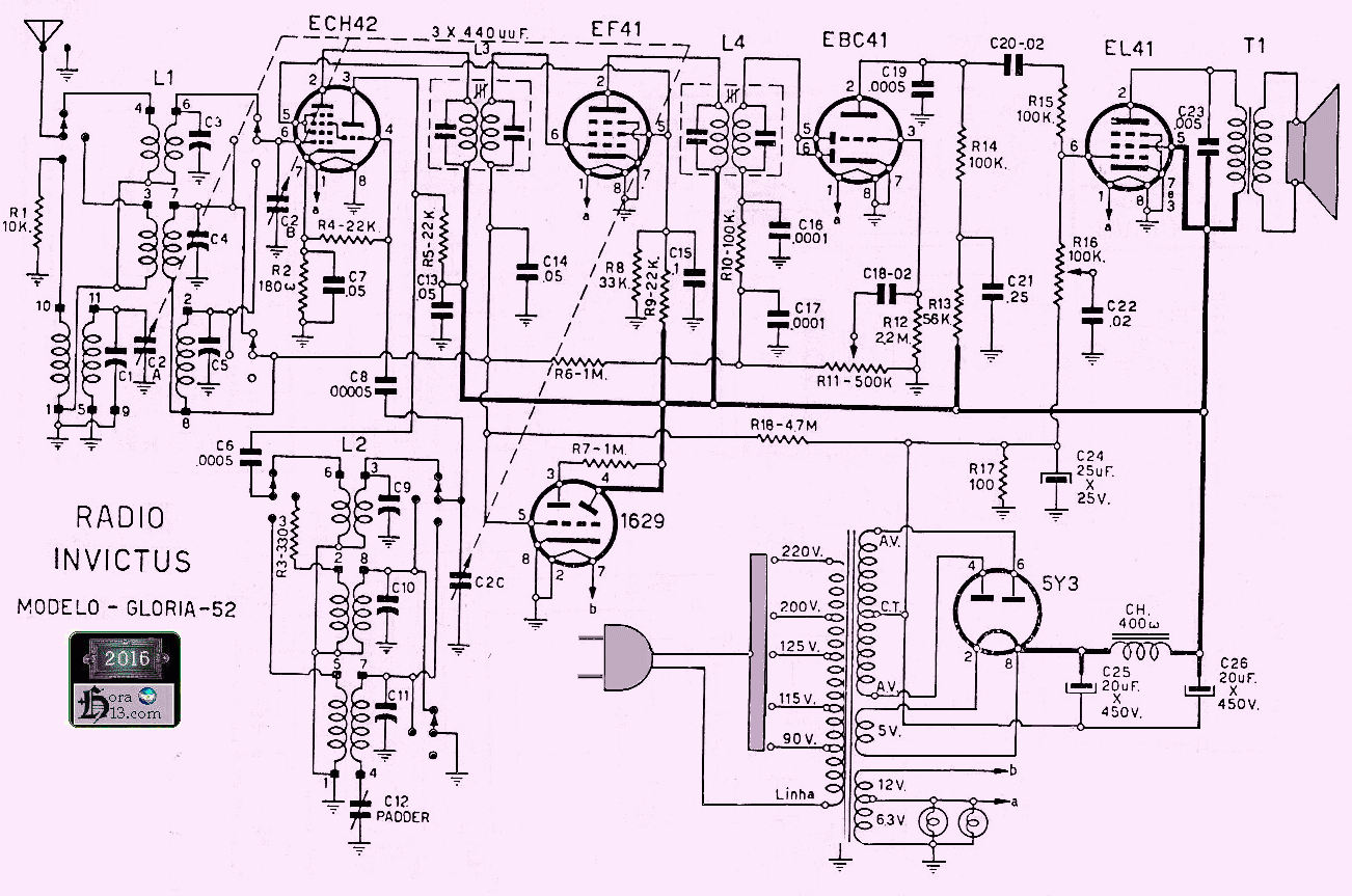
Radio Invictus modelo Gloria 52

Radio Lafayette modelo CC24 -  25

Radio Masbel modelo 666

Radio  Motorola Mod - 58A11

Radio National modelo AB100

Radio Philco modelo Belfast

Radio Philco modelo T 3

Radio Philco Tropic modelos 40 725 y 40 775

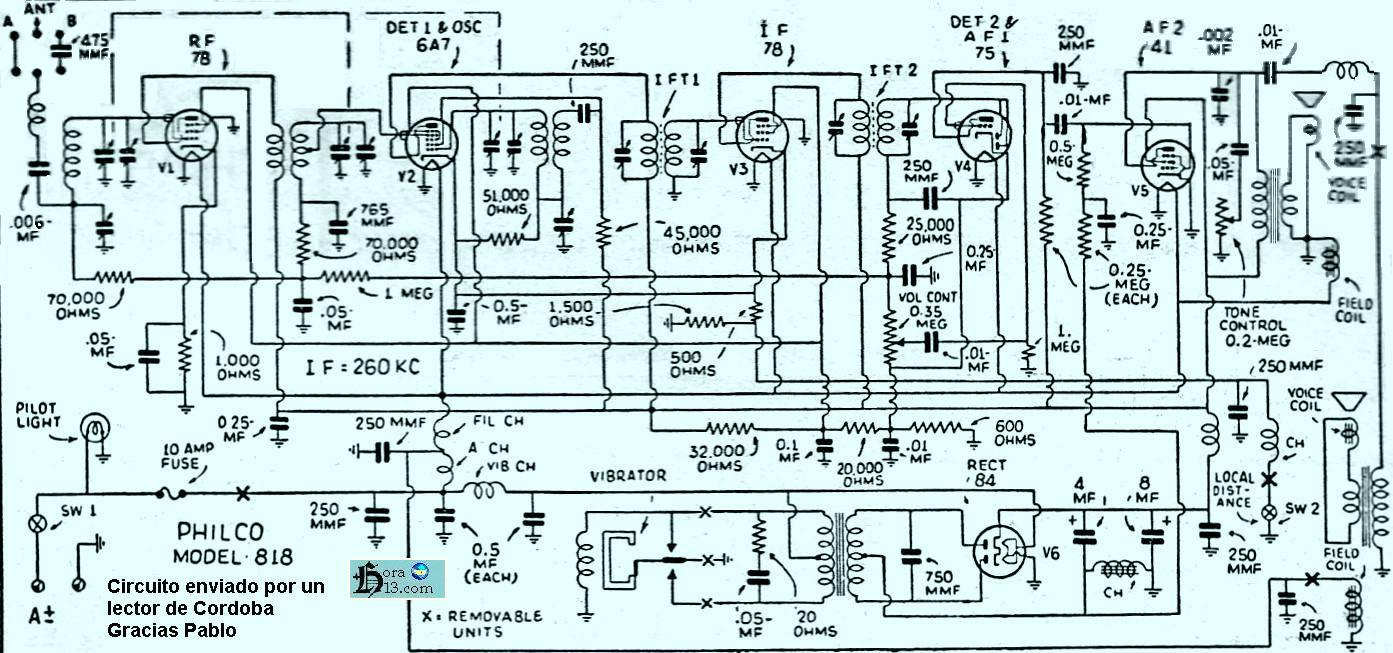
Radio  Philco modelo 818

Radiola Philco 116 PX ( parte uno )

Radiola Philco 116 PX ( parte dos )

Radio Philco modelo 432

Radio Philco valvular modelo 504

Radio Philco valvular modelo PA 510 /520

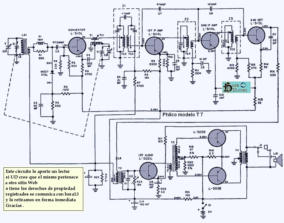
Radio Philco a transistor  modelo T 7

 

Mas circuitos radios Philco tomos  3 - 4 y

Radio  Philips Stella a transistores

Radio Philips valvular AM y OC

Radio Phillips Sirius valvular  BD400 U

Radio valvular superheterodino 110V

Radio superheterodino de 6 transistores

Radio experimental con un solo transistor

Radio Radialva modelo AS 50

Radio Radialva modelo To 87

Radio Radialva modelo Super Chic

Radio Radialva modelo Transfox

Receptor  RCA regenerativo valvular marca

Radio Siera modelo SA5110A

Telefunken modelo Cariño UO54

Telefunken modelo 054GWK

Telefunken modelo Gran Vals 58 FM parte uno

Telefunken modelo Gran Vals  58 FM parte dos

Telefunken modelo Operette 6

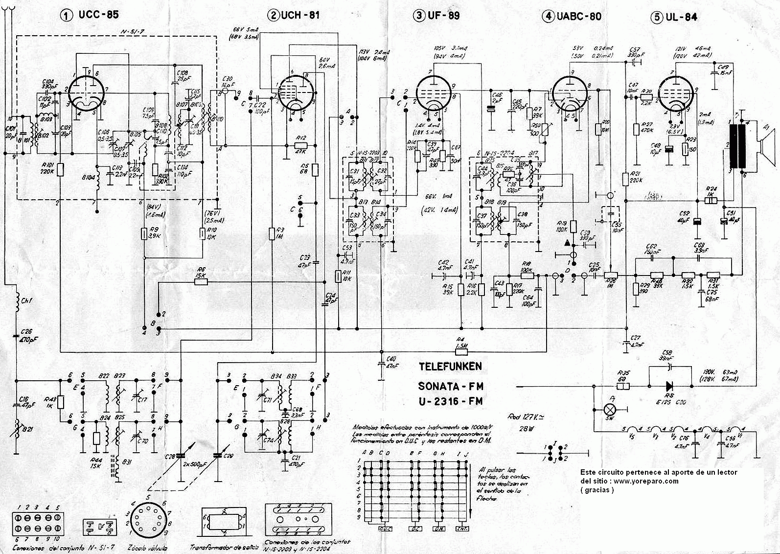
Telefunken modelo U2316

Telefunken modelo 076 WK

Telefunken valvular 754 U

Telefunken modelo 865 V

Telefunken Bajazzo modelo 51

Telefunken Beethoven - parte uno

Telefunken Beethoven - parte dos

Telefunken Serenata 57U 1625

Telefunken marca Campanela modelo A2636FM

Telefunken modelo 6436 w

Telefunken modelo 6445 GWK

Telefunken modelo 6446 GWK

Telefunken modelo Lyra 6449 GWK

Telefunken modelo super Opus 7 ( parte uno)

Telefunken modelo super Opus 7 ( parte dos)

Telefunken modelo Violeta ( parte uno)

Telefunken modelo Violeta ( parte dos)

Telefunken Caprice  modelo 7141 W

Telefunken Circuito radio de bolsillo

 

( Mas circuitos Telefunken en tomo uno)

Circuitos transmisores transceptores

Radio Spica original diagrama y componentes de 

Radio Sony a transistores de bolsillo  - TR 1823

Radio RCA a válvulas modelo 2R51/52

Radio Ucoa valvular a baterías 2 volts

Radio Ucoa valvular  modelo 619K

Vega radio modelo FM 101

Vega radio modelo FM 102

Vega radio modelo FM 104

Vega radio modelo FM 105 

Vega radio modelo FM 108

Vega radio modelo FM 110

Vega radio modelo FM 111

Vega radio modelo FM 112

Vega radio modelo 421

Vega radio modelo 423

Vega radio modelo 425

Vega radio modelo 511

Vega radio modelo 514

Vega radio modelo 523

Vega radio modelo 526

Vega radio modelos 527 y 529

Vega radio modelo 622

Vega radio modelo 851

Weco radio modelo 312

Wundercart modelo A 59

Zenitron radio modelo RP50

Zenitron radio modelo RP54

 

 

Circuitos varios y para el taller 

 

Mini radio con tres transistores

Radio casera de una sola Válvula

Para el taller , mediciones básicas de un amplificador

Fallas radios valvulares ( ayuda técnica )

Ojos de sintonía sus circuitos esquemas 

Para el taller suplantar una válvula que no tenemos

Los valores  y colores de las resistencias

Diagramas válvulas 6AQ5 , 6BQ6 , 12AV6 Y 35W4

Winco Reparación y esquema del cambiador

Ken Brown 15 + 15 Circuito esquema reparación 

 

Los circuitos mas solicitados

Agradecemos la colaboración de muchos lectores que a diario nos envían material y circuitos porque en definitiva son...

Los que ustedes buscan

Circuito , diagrama

y especificaciones

Radio Askar modelo 

612 U

 

( un clic en la imagen )

Curso completo de armado de antenas , muy fácil y con imágenes 

Todos los modelos y circuitos 

de radios  philips a válvulas y transistores

 

                                     Mas circuitos de TV a valvulas años 50 - 60 y 70 ( Las marcas mas famosas)

 

Amplificadora de video TV RCA modelo 630 TS

 

Circuito sintonizador standard coil

Etapa salida video TV marca

Capehart

Etapa de video receptor de TV Zenith 19K20

Etapa de video TV Admiral modelo 22P2

Etapa de video TV Dumont modelo RA350

Etapa salida de video TV Phillps automático

Etapa de video TV Zenith modelo 22Z20

Etapa video TV Capehart. modelo CX37

Sintonizador Grundig sintonia automática

Sintonizador Standard Coil cascode

  Etapa horizontal TV RCA modelo

630 TS

Recuerda que estos circuitos son para tu " uso personal"  

Esta prohibido comercializar este material en cualquiera de sus variantes  ( leer)

 

Atención : Si aun no encuentras lo que buscas recuerda que tienes " La misma marca" pero distintos modelos en :

tomo uno - dos - tres - cuatro - cinco   - seis - siete

 

Puedes ingresar desde aquí a :  Todo sobre Electrónica antigua 

 

 volver al indice general

 

Productora " Zvnka" Mantiene vigente todos los derechos reservados y registrados a nombre del autor Vnicolav Chp3ovak (hora13 ) 
Copyright 2000 - 2018  www.hora13.com Buenos Aires . Argentina Dirección Nacional de Derechos de Autor.
 Ley de la propiedad intelectual 11.723/33 , Para la copia o difusión de este material debe solicitar autorización , al menos que el mismo

sea utilizado para su uso personal ; Contacto con el portal Aqui

 

web analytics